WeibullCDFAdstock#
- class pymc_marketing.mmm.components.adstock.WeibullCDFAdstock(l_max=FieldInfo(annotation=NoneType, required=True, description='Maximum lag for the adstock transformation.', metadata=[Gt(gt=0)]), normalize=FieldInfo(annotation=NoneType, required=False, default=True, description='Whether to normalize the adstock values.'), mode=FieldInfo(annotation=NoneType, required=False, default=<ConvMode.After: 'After'>, description='Convolution mode.'), priors=FieldInfo(annotation=NoneType, required=False, default=None, description='Priors for the parameters.'), prefix=FieldInfo(annotation=NoneType, required=False, default=None, description='Prefix for the parameters.'))[source]#
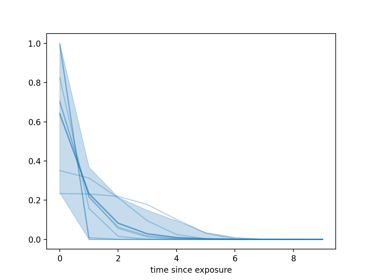
Wrapper around weibull adstock with CDF function.
For more information, see
pymc_marketing.mmm.transformers.weibull_adstock()
.(
Source code
,png
,hires.png
,pdf
)Methods
WeibullCDFAdstock.__init__
([l_max, ...])WeibullCDFAdstock.apply
(x[, dims, idx])Call within a model context.
WeibullCDFAdstock.function
(x, lam, k)Weibull adstock function.
WeibullCDFAdstock.plot_curve
(curve[, ...])Plot curve HDI and samples.
WeibullCDFAdstock.plot_curve_hdi
(curve[, ...])Plot the HDI of the curve.
Plot samples from the curve.
WeibullCDFAdstock.sample_curve
(parameters[, ...])Sample the adstock transformation given parameters.
WeibullCDFAdstock.sample_prior
([coords])Sample the priors for the transformation.
Set the dims for all priors.
Convert the adstock transformation to a dictionary.
WeibullCDFAdstock.update_priors
(priors)Update the priors for a function after initialization.
Attributes
combined_dims
Get the combined dims for all the parameters.
default_priors
function_priors
Get the priors for the function.
lookup_name
model_config
Mapping from variable name to prior for the model.
prefix
variable_mapping
Mapping from parameter name to variable name in the model.